

费大厨辣椒炒肉美国公司计划用近百万年薪招聘“美国首店店长”,紫燕百味鸡在纽约法拉盛、唐人街连开两店,农耕记加拿大首店开业首日引发排队热潮,蜜雪冰城中亚首店首日营业额超3万元人民币……
2025年,中餐出海的浪潮以更迅猛的姿态席卷全球。弗若斯特沙利文的报告显示,2026年国际餐饮服务市场预计将达到3.8万亿美元,国际中式餐饮市场的规模占比不断提升,预计2026年中式餐饮市场占国际市场的百分比将继续增长至10.8%。当前,国际市场中式餐饮的增长速度已经超过国际餐饮服务市场的增长速度。
从早期“夫妻店”式的唐人街小馆,到如今连锁品牌以供应链优势在全球布局,中餐出海正从“卖味道”升级为“卖供应链”。这场悄然进行的中餐供应链出海浪潮,不仅重新定义了中餐的全球竞争力,更开启了中国餐饮工业化的世界表达。
(中餐供应链如何出海?这场大会有答案。时长共1分15秒)
中餐供应链如何出海?这场大会有答案。时长共1分15秒

中餐出海进入黄金扩张期
如果说十年前的中餐出海是“星星之火”,如今已呈“燎原之势”。iiMedia Research(艾媒咨询)数据显示,2020年到2024年,国际中餐规模从2275.48亿元增长到3593.85亿元,整体呈现上升趋势。〉〉〉回顾:八大菜系端上海外餐桌,谁更技高一筹?

这组数据背后,是中餐从“个体突围”到“体系化出海”的深刻转变。
看案例,头部品牌正以供应链为支点撬动全球市场。海底捞在新加坡、美国、日本等14个国家和地区开设超100家门店,其海外供应链中心不仅供应食材,更输出“蜀海”中央厨房模式,实现从食材采购、中央厨房到冷链物流的全链条可控。农耕记凭借供应链优势,将桂东的辣椒、衡阳的鸡、郴州的鱼、湘西的腊肉一路冷链,直供海外。探鱼构建了“核心标准化+区域灵活适配”的体系,核心调料由中央厨房统一配送,大宗食材本地采购,2025年初全球门店已突破350家。
看政策,政策红利为中餐出海按下“加速键”。2024年商务部等9部门联合印发的《关于促进餐饮业高质量发展的指导意见》明确提到,加快中餐“走出去”。支持餐饮经营主体积极开拓海外市场。积极推动中餐厨师赴境外从业,支持餐饮原辅料等进入国际市场。鼓励中餐专业院校拓展国际合作渠道。鼓励国内专业餐饮评价机构开展中餐国际评价,提升中餐评价国际影响力。
看趋势,全球餐饮消费需求正与中餐品牌出海需求形成“共振”。2024年我国餐饮企业普遍面临客单价与利润双降的压力,市场竞争显著加剧。而海外华人群体的持续扩张又为中餐连多品牌出海奠定了稳定的消费基础,尤其华人集聚地东南亚和美国。《2025年中餐连锁品牌出海白皮书》显示,亚餐在美国整体餐饮市场中占据了12.6%的份额,且处于不断增长中。在亚餐的各个细分品类中,中餐占据了最大份额,达到37.21%,每个月至少吃一次中餐的美国人比例为33%。

如今的海外中餐市场,早已不是“小而散”的个体竞争,而是依托供应链体系的“集团化扩张”。这场变革的本质,是中餐从“文化输出载体”升级为“产业链输出样本”。

从“卖菜品”到“卖链条”
“要在海外站稳脚跟,搭建海外供应链是成功关键。”快乐小羊品牌副总裁杨鸥说。不同国家就地取材,比如澳洲门店选用比利时蓝羊,英国选用威尔士羊,中国则选用内蒙纯种苏尼特羊,再采用0-4度细胞锁鲜技术,全程恒低温控制,空运到各个地区。海内外强大的供应链体系,让快乐小羊成为中国火锅成功出海的样本。
如果说2023年是中餐出海元年,2024年是中餐出海冲刺年,2025年或将成为餐饮供应链的出海元年。〉〉〉回顾:2025中餐供应链如何出海?
要理解中餐供应链出海,首先要厘清一个概念:它不是简单的“把食材运出国”,而是围绕“标准化、工业化、可复制性”构建的全链路体系。与传统餐饮品牌的“本地化采购+简单复刻”模式不同,供应链出海的核心是“将中国的餐饮工业化能力打包输出”。
新加坡经济管理学院顾问周鹏邦认为,在供应链出海的要素中,包括了餐饮海外专用的菜单,具有包括食品安全体系、国际认证体系等的国际化供应链,具有海外当地资源、生产供应商、委外加工、物流、仓储等在内的本地化供应链,以及国际供应链人才等。
供应链出海能解决哪些难题?中餐供应链出海,强调的是“全链条输出”,而非单一环节的转移。如茶百道、蜜雪冰城等在海外采用中央厨房的模式,通过集中生产和配送,提升供应链管理能力,保证产品的标准化和稳定性,还能实现降本增效的目的。讲究的是“本土化”,而不是简单的复制粘贴。如海底捞在新加坡推出麻辣牛奶火锅,在印尼推出燕麦奶火锅,在泰国推出冬阴功火锅。
简言之,中餐供应链出海不是把锅碗瓢盆搬到国外,而是把中国的餐饮工业体系复制到全球。它让中餐从“依赖厨师手艺”的传统行业,转变为“依靠工业标准”的现代产业。

2025年中餐供应链出海的三个关键词
目前,2025年中餐供应链出海的三大趋势已初现端倪:本土化、标准化、数字化。
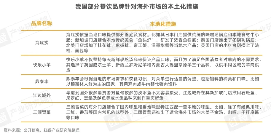
本土化作为市场渗透的基石,推动企业从产品改良到文化融合的全方位适配,是“中国味”与“世界胃”的深度交融。品牌通过菜品本地化、人才管理本地化和供应链本地化,更好地适应当地市场需求。如菜品本地化,太二酸菜鱼泰国分店推出泰国限定菜品——香茅辣子鸡和柠檬空心菜,更契合当地口味。又如人才管理本土化,深耕海外15年的刘一手火锅,早早就确定了本地化团队的人才策略,用本地人更能接受的方式去传播文化,让海外门店客户构成70%都是本地顾客。

标准化则是中餐品牌出海扩张的底层支撑。头部企业通过建立中央厨房与预制菜体系,将菜品口味、加工流程、品控标准统一化。这种标准化不仅能降低运营成本,还能通过规模效应形成议价优势,推动中国供应链企业反向整合全球资源。海底捞通过“师徒制+股权激励”实现门店快速复制,中央厨房覆盖率超90%。这种标准化管理模式不仅降低了人力成本,还提高了运营效率和产品质量的一致性,为品牌在海外市场的扩张提供了有力支持。
数字化作为效率革命的引擎,重构了供应链的响应速度与决策精度。这种技术赋能使中餐供应链从“经验驱动”转向“数据驱动”,在复杂多变的海外市场中建立敏捷响应能力。如智能算法的应用可提升运营效率;区块链溯源系统覆盖从田间到餐桌的全链路,消费者扫码即可查看食材产地与加工信息。
从纽约时代广场的火锅店,到东南亚街头的川菜馆,中餐供应链出海的浪潮正奔涌向前。当然,挑战依然存在:部分国家对食品进口的严格标准、本地劳工与法律的差异、文化差异导致的口味争议等,都需要企业逐一破解。
2025年中餐供应链出海,还有哪些难关需要闯,可以借助哪些力量加快出海步伐?6月22日,2025中餐供应链出海大会将在广州·广交会展馆D区举行。届时,17+行业协会,100+供应链平台、连锁餐饮将齐聚现场,为2025年中餐供应链出海把脉。

撰文:李思敏
来源:南方农村报
a股杠杆平台提示:文章来自网络,不代表本站观点。